2025-04-28
2025-04-28
2025-04-28 2025年末至2026年初,摩尔线程、沐曦股份、壁仞科技等接连完成上市,市场反应热烈。这一些系列事件标志着中国GPU行业已进入产业化与资本化深度联动的新阶段。
中国GPU市场规模从2020年的384.77亿元快速增长到2024年的1,638.17亿元,预计在2029年将达到13,635.78亿元,在全球市场中的市场占比预计将从2024年的15.6%提升至2029年的37.8%。
2024年1-11月中国披露的GPU投资事件为23起,融资金额达583.52亿元。新华日报财经数据显示,2025年全年国内已有近十家GPU相关赛道企业奔赴资本市场,总募资规模超300亿元。
全球GPU市场集中度较高,市场份额基本由“一超一强”垄断。目前全国GPU市场中,NVIDIA和AMD占据了绝大部分市场份额,其中NVIDIA近年来持续维持超八成市场份额,AMD则占据剩余近两成份额。
GPU应用向物理AI、生物医药等前沿拓展,技术呈现Chiplet架构、软件生态等趋势,行业面临供应链、人才短缺、竞争激烈等多重风险。
2025年末至2026年初,摩尔线程、沐曦股份、壁仞科技等接连完成上市,市场反应热烈。这一些系列事件标志着中国GPU行业已进入产业化与资本化深度联动的新阶段。
中国GPU市场规模从2020年的384.77亿元快速增长到2024年的1,638.17亿元,预计在2029年将达到13,635.78亿元,在全球市场中的市场占比预计将从2024年的15.6%提升至2029年的37.8%。
2024年1-11月中国披露的GPU投资事件为23起,融资金额达583.52亿元。新华日报财经数据显示,2025年全年国内已有近十家GPU相关赛道企业奔赴资本市场,总募资规模超300亿元。
全球GPU市场集中度较高,市场份额基本由“一超一强”垄断。目前全国GPU市场中,NVIDIA和AMD占据了绝大部分市场份额,其中NVIDIA近年来持续维持超八成市场份额,AMD则占据剩余近两成份额。
GPU应用向物理AI、生物医药等前沿拓展,技术呈现Chiplet架构、软件生态等趋势,行业面临供应链、人才短缺、竞争激烈等多重风险。
2025年末至2026年初,摩尔线程、沐曦股份、壁仞科技等接连完成上市,市场反应热烈。2025年12月5日,摩尔线月17日,沐曦股份以692.95%的首日涨幅刷新A股打新纪录,单签盈利达36.26万元,收盘价对应总市值约3,320亿元;壁仞科技于2026年1月2日在港交所挂牌,开盘报35.7港元/股,较每股19.60港元的定价大涨82.14%,盘中股价最高触及42.88港元/股,涨幅超118%;天数智芯于2026年1月8日在港交所挂牌上市,截至收盘,天数智芯股价报156.8港元/股,涨幅8.44%,总市值约400亿港元;燧原科技也于2026年1月1日完成A股IPO辅导工作。
中国GPU行业已进入产业化与资本化深度联动的新阶段。在人工智能、高性能计算及数字化转型的推动下,GPU作为核心算力基础设施,战略价值日益凸显,自主可控的GPU产业链成为国家战略支撑。在此背景下,中国GPU企业加速资本化进程,成为资本市场高度关注的焦点。
然而,行业仍面临技术积累、国际竞争、供应链安全等挑战。本报告旨在通过分析近期资本市场动态,深入解读中国GPU产业的发展现状、核心驱动力及未来趋势,为投资机构与行业参与者提供参考。
GPU(Graphics Processing Unit,图形处理器),又称显示核心、视觉处理器、显示芯片,是一种专门处理图像和图形相关运算的微处理器。GPU最初是为了加速计算机图形渲染而设计的,随着技术的进步,其并行计算能力被广泛应用于通用计算领域,尤其成为人工智能、科学计算、数字孪生等场景的核心硬件,是兼具 “图形处理 + 通用计算”双重能力的多功能芯片。
根据功能定位,GPU主要分为图形GPU、GPGPU和全功能GPU。图形GPU聚焦图形图像相关处理,其核心架构强化了图形管线与像素处理单元,重点服务于游戏终端、影视渲染等视觉相关场景;GPGPU则省去了与图形显示和渲染相关的功能,专注于通用并行计算任务,通过简化图形模块、强化计算核心的架构设计,广泛应用于AI训练推理、超算、科学计算等高性能计算场景;全功能GPU兼具图形渲染与通用计算能力,其架构兼顾图形管线与并行计算需求,可适配多元化应用场景,常见于高端台式机、专业工作站等设备。
GPU的早期版本主要用于图形渲染。随着技术的进步,GPU的并行计算能力被挖掘,GPU也逐渐被应用于科学计算和数据分析领域。2006年,NVIDIA推出CUDA,这是全球第一个通用并行计算架构,标志着GPU由单一的图形处理向通用计算的转变。2022年,随着ChatGPT的爆火,在加速计算和生成式AI的带动下,算力需求陡增,GPU需求量也随之大幅增长,高端AI专用芯片供不应求。
近年来,国内GPU行业政策围绕“自主可控、算力升级、生态协同”的核心主线,从国家战略规划、专项政策扶持、产业链协同、应用场景拓展、资本与金融支持等多个维度持续发力,推动GPU通用技术标准与行业规范落地,提升国产产品的兼容性与安全性,有力促进了GPU行业的发展。2025年来国家颁布、实施的主要政策法规如下:
2024年1-11月中国披露的GPU投资事件为23起,融资金额达583.52亿元。新华日报数据显示,2025年全年国内已有近十家GPU相关赛道企业奔赴资本市场,总募资规模超300亿元。
在全球范围内,欧美等发达国家及地区在AI领域的研发起步较早,早期资本投入较大。过去五年,全球AI算力需求激增使GPU市场爆发式增长,全球GPU市场规模从2020年的1,509.98亿元快速增长到2024年的10,515.37亿元。全球GPU市场规模预计在2029年将达到36,119.74亿元,2025-2029年的复合增长率为24.5%,呈现强劲的增长态势。
过去五年,中国GPU产业呈现快速增长态势,市场规模从2020年的384.77亿元快速增长到2024年的1,638.17亿元,预计在2029年将达到13,635.78亿元,在全球市场中的市场占比预计将从2024年的15.6%提升至2029年的37.8%。其中,AI智算GPU仍是增长核心,到2029年,中国AI智算GPU市场规模将达到10,333.40亿元,期间年均复合增长率为56.7%;桌面级产品亦稳步发展,预计从2024年的641.45亿元增至2029年的3,302.38亿元。
全球GPU市场集中度较高,市场份额基本由“一超一强”垄断。目前全球GPU市场中,NVIDIA和AMD占据了绝大部分市场份额,其中NVIDIA持续维持超八成市场份额,特别是在高端市场和AI相关应用领域,NVIDIA凭借其强大的算力、丰富的产品线和完善的生态及应用体系,展现出了极大的稀缺性和市场影响力,其CUDA架构和深度学习算法的优化使其成为许多高性能计算应用的首选。AMD则占据剩余近两成份额,AMD凭借其近年来推出的RDNA和CDNA架构,在性价比和多任务处理能力方面不断挑战NVIDIA。
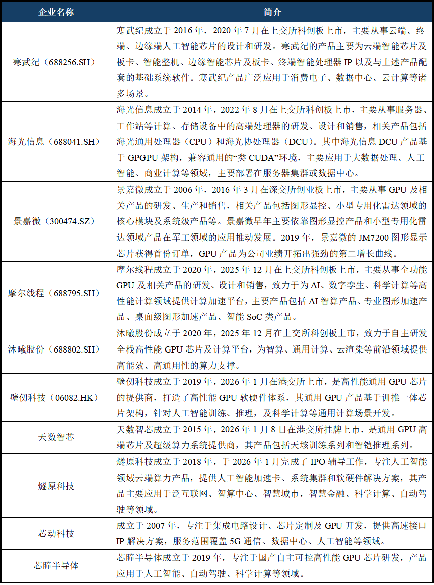
中国市场海外龙头厂商占据绝大部分市场份额。尤其是高性能计算和AI领域,NVIDIA、AMD等国际巨头凭借技术优势和生态壁垒,依然是市场的主导力量。近几年,在资本的加持、人工智能的市场催化以及国家相关政策的支持,国内一批本土GPU厂商涌现并快速成长,这些厂商主要分为几类:一类是具有军工背景或较早从事特定领域图形显控芯片研发的企业,如景嘉微;另一类是近年来成立的初创公司,它们瞄准AI、数据中心等新兴市场,汇聚了海内外顶尖技术人才,如摩尔线程、壁仞科技、天数智芯、沐曦股份、燧原科技等;还有一类是大型科技公司内部孵化或战略布局的芯片业务,如华为海思/昇腾。
GPU产业链的上游包括设计芯片所需的EDA软件、IP模块等,以及制造所需的设备和材料。EDA软件和IP供应商为芯片设计提供工具支持,EDA软件供应商有Synopsys、华大九天等;IP供应商有ARM、芯原股份等。设备和材料是芯片制造的基础,关键材料包括硅晶圆、光刻胶等;关键设备包括光刻机、刻蚀机、薄膜沉积设备等。
中游是附加值最高的环节,包括设计和制造两大方面。芯片设计为最核心的环节,决定GPU性能与功能,代表企业有NVIDIA、AMD、摩尔线程、沐曦、寒武纪等。GPU制造指从晶圆制造到芯片封装、测试的过程,晶圆制造为将设计图“刻”在硅晶圆上,技术壁垒极高,代表企业有台积电、三星、中芯国际等;封装、测试为将制造好的芯片封装保护,并测试性能,确保良率,代表企业有长电科技、通富微电、日月光等。
下游为GPU应用领域。分销商负责销售GPU,而系统制造商则负责将GPU集成到终端产品中,并最终交付给品牌商。最终应用下游包括AI计算加速、机器人、自动驾驶、元宇宙、数字孪生、科学计算、工业自动化、消费电子等众多行业。
AI智算是人工智能与高性能计算深度融合的产物,其核心是通过AI专用硬件(如GPU、FPGA、ASIC等)和分布式架构,为机器学习、深度学习等AI任务提供高效、可扩展的计算能力。它突破了传统通用计算的边界,以“算力+算法+数据”三位一体模式,支撑复杂AI模型的训练与推理,成为数字经济时代的关键基础设施。AI智算按芯片架构以GPU、NPU、ASIC、FPGA等为核心载体,适配不同能效与场景需求。
AI智算体系中,硬件是承载智能算力的核心载体,其中AI加速芯片承担着海量数据的高效处理任务,是支撑各类人工智能应用与大模型运行的算力基石。当前市场呈现“GPU主导,多元架构补充”的格局。随着大模型训练与推理需求爆发,2024年中国AI智算GPU市场规模已达996.72亿元,预计2029年将增至10,333.40亿元,期间年均复合增长率高达56.7%,成为GPU行业增长的核心引擎。
GPU作为AI智算的核心技术之一,在AI大模型算力提升中发挥着至关重要的作用,其强大的并行计算能力、单指令多数据流特性和高带宽内存配置,使得GPU成为加速AI大模型训练和推理的理想选择。GPU在AI大模型算力提升中的作用如下:
加速模型训练:在AI大模型的训练过程中,GPU能够显著缩短训练时间。GPU通过并行计算技术,将训练任务分配到多个处理单元上执行,从而加快模型的收敛速度。此外,GPU还支持分布式训练,可以将训练任务分配到多台机器上,进一步加快训练速度。
优化模型性能:GPU的并行计算能力还可以优化模型的性能。在训练过程中,GPU可以更快地迭代调整模型参数,使损失函数逐步收敛到最小值,有助于提升模型的精度和泛化能力。
加速模型推理:在模型推理阶段,GPU也能显著提高计算效率。对于实时应用(如自动驾驶、实时翻译等),GPU可以减少推理时间,提高系统的响应速度和用户体验。
摩尔线程主要从事GPU及相关产品的研发、设计和销售。自2020年成立以来,摩尔线程以自主研发的全功能GPU为核心,致力于为 AI、数字孪生、科学计算等高性能计算领域提供计算加速平台。
摩尔线程的主要产品包括AI智算产品、专业图形加速产品、桌面级图形加速产品、智能SoC类产品。其中AI智算产品线涵盖AI训练智算卡、AI推理卡、AI超节点服务器及夸娥(KUAE)智算集群等,为AI计算中心、云服务平台等打造,满足从大模型预训练及后训练、推理部署到GPU云服务等场景应用需求。摩尔线程AI智算代表性产品包括:MTT S4000,系2023年底推出的训推一体全功能智算卡;MTT S5000,通过FP8精度支持等创新提升性能;KUAE1,系支持千卡互联的第一代超大规模智算融合中心产品;KUAE2,系2024年底推出的第二代超大规模智算融合中心产品,支持万卡互联。摩尔线程已交付多个智算中心,场景覆盖大模型训练、推理、科学计算等多个领域。2022-2024年度及2025年1-6月,公司AI智算产品合计实现收入10.01亿元。
壁仞科技成立于2019年,总部位于上海,是中国高性能通用计算芯片领域的领军企业,专注于研发通用GPU(GPGPU)及AI加速芯片,为AI训练、推理及高性能计算提供全场景算力解决方案,其服务领域覆盖AI数据中心、电信、能源、金融科技、互联网等关键行业,支撑人工智能训练、推理服务及科研创新等核心场景。
壁仞科技的核心产品为壁砺系列通用GPU芯片,包括BR100系列:首代通用GPU芯片,采用7nm制程和Chiplet技术,单芯片算力表现突出,支持大规模并行计算;BIRENSUPA计算平台:软硬协同的AI计算平台,提供高效的大模型训练与推理能力;BIRENCUBE云管理平台:面向云场景的算力资源调度与管理系统,支持多租户、弹性扩展等特性;智能计算集群解决方案:提供从芯片到系统的全链路算力基础设施,已规模化部署于全国多个智算中心。
在如今的数字化时代,无论是游戏、影视制作、建筑设计,还是虚拟现实(VR)和增强现实(AR)应用,渲染技术都扮演着至关重要的角色。渲染是将计算机中的数据转化为图像、动画和虚拟世界的过程,而渲染性能则直接决定了这些图像和动画的质量与流畅度。随着科技的飞速发展,渲染性能已经成为推动数字创意产业发展的核心动力之一,尤其是在高质量视频制作、实时交互体验以及复杂视觉效果的场景中。
随着高清、超高清甚至8K视频内容的普及,以及虚拟现实(VR)、增强现实(AR)等新兴技术的广泛应用,渲染所需处理的数据量呈指数级增长。这些数据不仅包括复杂的3D模型、高分辨率的贴图和纹理,还包括动态光照、阴影和物理效果等,这些都极大地增加了渲染的复杂度和计算量。高质量的渲染需要强大的计算能力,GPU渲染因其出色的处理能力和高度的并行性能,已成为构建高效率渲染流程的关键。
GPU技术的突破,为渲染提供了强大的算力支持,早期的渲染技术主要依赖于CPU,但随着图形处理需求的增长和技术的进步,GPU逐渐成为渲染的核心。GPU拥有成百上千个流处理器,能够并行处理大量的渲染任务,显著缩短了渲染时间,还大幅提升了图像质量。性能方面,GPU的数千个计算核心可并行处理像素、顶点等数据,相比CPU渲染速度提升10-100倍;能效比方面,在相同功耗下,GPU的浮点运算能力是CPU的20-50倍,适合大规模并行计算场景;实时交互方面,GPU支持动态光照、物理模拟等实时渲染需求,提升了用户体验。
景嘉微成立于2006年,2016年3月在深交所创业板上市,主要从事GPU及相关产品的研发、生产和销售,相关产品包括图形显控、小型专用化雷达领域的核心模块及系统级产品等。景嘉微早年主要依靠图形显控产品和小型专用化雷达领域产品在军工领域的应用推动发展。2019年,景嘉微的JM7200图形显示芯片获得首份订单,GPU产品为公司业绩开拓出强劲的第二增长曲线年研发成功的最新一代GPU芯片-JM11系列,该系列芯片支持硬件与透传虚拟化技术,在虚拟化场景中功能丰富、性能出色,同时显著增强物理机场景下的渲染计算能力,可满足云桌面、云游戏、地理信息系统、CAD辅助设计等多类高性能应用场景需求,适配 Windows、Linux及国产主流操作系统,广泛适用于服务器、台式机、笔记本等设备。
GPU的应用场景正持续拓展,多功能化成为其未来发展的重要方向。随着GPU制程工艺、架构创新与生态建设的持续深化,其应用场景正从图形渲染、深度学习、科学计算等传统领域,向物理AI、生物医药、自动驾驶、元宇宙、数字孪生等前沿领域快速拓展,推动各行业实现效率突破与模式创新。
架构创新。GPU厂商积极探索Chiplet(芯粒)设计范式,通过将大型单片GPU分解为多个功能模块(如计算单元、内存控制器、I/O接口),再使用先进封装技术(如CoWoS、3D堆叠)集成,可在提升良率的同时实现更灵活的产品组合。AMD的MI300系列与NVIDIA的GB200均已采用这一路线,预计未来Chiplet设计将成为高性能GPU的主流选择。
软件与生态的壁垒构建。软件栈成为核心竞争力,NVIDIA的CUDA生态仍占主导,新兴GPU企业多采用开源软件栈或强调对主流生态的兼容,以降低开发者的迁移门槛,加速生态构建。
能效比提升。随着算力规模扩大,数据中心的能耗问题凸显,在提升性能的同时降低能耗也成为研发的重点。
异构计算与系统级协同。GPU不再是独立加速卡,而是与CPU、DPU、存储等更紧密地协同,形成系统级解决方案,以优化数据流和整体计算效率。
供应链稳定性风险。美国近年来出台了一系列政策限制全球头部晶圆厂为中国企业代工生产芯片。我国GPU行业整体起步较晚,在生产供应环节与国外还存在一定差距,国产供应商短期内仍需成长。因美国政府相关政策影响,对我国高性能GPU的研发生产,以及AI、超级计算机等先进应用造成阻力,也进一步突出了我国加快发展自主可控GPU芯片的紧迫性和必要性。
产品迭代和技术创新无法满足市场需求的风险。近年来,随着人工智能大模型算法的快速迭代以及模型参数量的指数级增长,对底层算力持续提出新的需求,GPU芯片设计向更高算力密度、更大内存及通信带宽、更多元的混合精度等方向不断发展演进。然而相较于快速迭代的人工智能相关技术,GPU芯片研发周期相对较长、研发投入大,该等周期上的错配客观要求核心研发团队具有前瞻性设计能力,充分把握前沿技术趋势、应用方向,才能及时顺应市场需求。此外,国际巨头研发节奏极快,若国内企业不能持续保持高研发投入和快速产品迭代,技术差距可能拉大。
高端专业人才短缺风险。GPU行业横跨集成电路和人工智能两大典型的技术密集行业,涉及并行计算、人工智能算法、图形处理、计算机体系架构、软件开发、半导体工艺等多学科知识,在架构设计、IP设计、电路设计、先进工艺、软件生态等方面对人才的专业素养、实践经验、创新能力和工程技术能力要求较高。但由于我国GPU行业发展时间较短、人才培养周期较长,高水平人才的供给速度难以满足我国人工智能产业的需要,导致行业高端专业人才紧缺。短期内,专业人才相对缺乏仍将是制约行业发展的重要因素之一。